宁波城市职业技术学院

211 | 985 | 双一流 | 综合
浙江省 高职(专科) 省重点 公办

9492

尚德明责笃学强能

0574-88122233,88122255,88122266(兼传真)

http://www.nbcc.cn/

图片

宁波城市职业技术学院2020年高职提前招生章程

2022-06-22 10:06:13      分享至:

  第一章 总 则

  第一条  根据《浙江省中长期教育改革和发展规划纲要(2010-2020年)》、《浙江省高校招生委员会、浙江省教育厅关于做好高等职业教育招生综合改革工作的通知》、《浙江省高职提前招生试点管理暂行办法》等文件精神,结合当前新型冠状病毒感染的肺炎疫情防控相关工作要求,经学校疫情防控工作领导小组商议决定,特制订本章程。

  第二章 学校概况

  第二条  宁波城市职业技术学院是2003年3月经浙江省人民政府批准设置的全日制公办高职院校。

  第三条  学校经批准具有高等职业技术学历教育招生资格,学生在学校修完规定的学业后,颁发专科(高职)学历证书。

  第四条  学校拥有两个校区,本部校区地处宁波鄞州高教园区,奉化校区位于宁波奉化区。下设8个二级学院及思想政治理论课教学部/基础课教学部,共有30个高职专科招生专业。现有教职工550余人,全日制高职本专科学生近万人。

  第五条  学校坚持以培养高素质技术技能应用型人才为目标,以服务地方经济社会发展为己任,全面深化改革,提高教育质量,增强综合实力,提升核心竞争力和社会影响力,实现了教育教学质量和整体办学实力的持续提升。学校注重国际化办学特色,积极开拓与美国、澳大利亚、加拿大、法国、英国等国家和地区合作办学,为学生创造更多到国外接受教育的机会,同时积极与泰国、波兰等东南亚、中东欧国家学校合作,服务国家“一带一路”战略。近来年,学校获浙江省文明单位、浙江省平安校园、全国职业院校魅力校园、全国首批职业院校数字校园建设实验校、中国会展业优秀院校、教育部全国高校校园文化建设优秀成果奖、教育部产学研合作优秀案例、国家职业教育与产业协同创新试验区示范项目单位、全国高职院校创新创业前50强示范校、教育部现代学徒制试点学校、省课堂教学创新校、省示范性职教集团、省示范教师发展中心校等20余个国家及省级荣誉。在武书连2019年中国高职高专排行榜中我院在“中国一流高等职业学院”排名中排第5名,学校国际化总体水平在全省高职院校中排位一直名列前茅。

  第三章  招生计划

  第六条  2020年提前招生拟招生计划230名。招生专业、面向对象、计划数、学制及学费等情况如下:

24.png

  注:

  1、学费最终以省物价部门公布文件为准,其中汽车检测与维修技术专业为教育部中德诺浩高技能汽车人才培养助推计划,特色培养部分费用2425元/年由企业另收。

  2、酒店管理专业与浙江开元酒店管理股份有限公司联合培养。

  第四章 考生报名

  第七条  凡符合以下条件者均可报名:

  1、已取得2020年浙江省普通高考招生报名资格;

  2、参加过10门科目的学考并具有各科学考成绩;

  3、所有学考科目等级在D等及以上;

  4、在校期间无任何违纪处分记录。

  第八条  凡符合报考条件的考生,在2020年5月11日12:00—5月28日17:00期间,通过网上报名的方式提出申请。

  考生可登陆我校招生网(http://www.nbcc.cn/zsw/),根据网上提示办理报名相关手续,每位考生填报1个专业志愿。凡不符合报考要求的,视为无效报考,不再另行通知补报。今年因疫情等原因免收招生考试费。

  第九条 报名资格审核结果查询及确认。考生请于5月30日9:00-6月3日12:00前登陆我校招生网提前招生报名系统查看资格审查结果并进行高职提前招生报名网络确认。考生需在我校报名系统中上传本人身份证正反面,并根据系统提示签订《考生诚信承诺书》,确认报考信息,逾期未确认或未上传身份证材料,视为放弃资格,不再参加我校高职提前招生综合分数评价。

  第五章 成绩构成

  第十条  考生总分为200分,成绩组成及计算方式如下:

  普高招生考生总分由10门学考折算成绩(140分,占70%)、指定科目学考成绩(40分,占20%)、素质特长记分(20分,占10%)构成。总分计算公式=学考折算成绩之和*1.4+指定科目学考成绩分值+素质特长记分。

  第十一条  普高招生考生学业水平考试成绩折算标准如下:

23.png

  第十二条  普高招生考生各专业指定核心学考科目赋分标准为:A为40分,B为30分,C为20分,D为10分,普高各专业指定核心学考科目名称如下:

22.png

  第十三条 素质特长记分赋分项目及标准。我校鼓励具有特长并在各类比赛中表现突出或符合我院规定政策的考生报考,在高中阶段,凡符合下列条件之一,可赋予一定的素质特长分,考生必须认真核对以下所列项目及证书的颁发部门,明显不符合要求的,不再上传,具体如下:

21.png

  注:有素质特长且符合我校招生章程规定记分的考生,须在2020年5月30日9:00-6月3日12:00期间登陆学校招生网提前招生系统上传素质特长证明材料。因照片或图章不清晰无法准确辨认的,视为无效,后果由考生自行负责。未在规定时间内申请,逾期不再受理。

  素质特长序列中同类记分项目按最高记分额度为准,不可以累计。素质特长类记分最高20分,不符合素质特长记分条件的不计分。

  查验通过后在学校招生网上公示。开学后凡有素质特长记分的录取考生统一查验原件,若存在与原件不符,伪造或提供虚假材料者,将根据国家有关规定,取消录取资格。

  第六章 录取原则

  第十四条  以专业为单位录取,根据总分高低,按照招生计划1:1比例确定拟录取考生的名单,按各专业招生计划的1:5的比例确定备录考生(含顺序号)的名单。

  若遇总分相同,普高招生考生按具有素质特长记分的考生优先录取和排序;若仍相同,则按指定的核心学考科目等级高低优先录取和排序;若仍相同则依次按语文、数学、英语三门学考科目的等级高低顺序和优先等级排序;若仍相同则视高中阶段具备选修课程学分高低择优录取。

  第十五条  若报名人数少于招生计划数,则按照该专业报考人数的85%(四舍五入原则)执行高职提前招生计划数。

  第十六条  学校严格遵守教育部和省招生主管部门的有关招生录取工作政策和规定,实施“阳光工程”,严格执行招生工作“六不准”、“十严禁”,坚持德智体美全面考核、综合评价,公平、公正、择优录取的原则。

  第十七条  录取新生的男女生比例不限。

  第十八条  考生根据教育考试院规定时间内登陆服务平台查询本人录取情况,凡显示拟录取的考生可选择我院作为录取院校,备录考生根据录取进程,待转为拟录取后再登陆服务平台选择。未在规定时间内登陆服务平台选定录取学校的考生视为自动放弃该批次所有拟录取资格。

  第十九条  我校根据考生选择结果确定录取名单。当计划已足额完成,或虽未完成但已无备录考生时,该专业录取工作结束,我校按规定办理录取手续。

  第二十条  凡被我校提前招生录取的学生,入学后不允许转校、转专业。若确因身体或其它特殊原因不能在原专业继续学习的,按我校《学生手册》相关规定申请。

  第七章 体检

  第二十一条  体检标准:参照《普通高等学院招生体检工作指导意见》,在当地具有高考体检资格的医院自行体检或参加中学统一组织的高考体检,因身体原因不符合专业报考相关条件的考生请慎重报名。

  第二十二条  学生入学后学校进行复检,参照《普通高等学院招生体检工作指导意见》,复检不合格的学生可作退学处理。

  第八章 违规处理与监督

  第二十三条  提前招生工作的全过程由学校纪检监察部门参与、实施监督、并主动接受省教育考试院和社会各界的监督。

  第二十四条 考生有下列情形之一的,如实记入考生考试诚信档案。下列行为在报名阶段发现的,取消报考资格;在入学前发现的,取消入学资格;入学后发现的,取消录取资格或者学籍;毕业后发现的,由教育行政部门宣布学历、学位证书无效,责令收回或者予以没收;涉嫌犯罪的,依法移送司法机关处理:

  1、提供虚假姓名、年龄、民族、户籍等个人信息,伪造、非法获得证件、成绩证明、荣誉证书等,骗取报名资格、享受优惠政策的;

  2、在综合素质评价、相关申请材料中提供虚假材料、影响录取结果的;

  3、冒名顶替入学,由他人替考入学或者取得优惠资格的;

  4、其他严重违反高校招生规定的弄虚作假行为。

  违反国家教育考试规定、情节严重受到停考处罚,在处罚结束后继续报名参加国家教育考试的,由学校决定是否予以录取。

  第二十五条  其它违规行为的处理遵照教育部有关规定执行。

  第九章 其他

  第二十六条  咨询电话:0574—88122233  88122255

  第二十七条  监督电话:0574—87415810

  第二十八条  招生网网址:http:// www.nbcc.cn/zsw

  第二十九条    招生指定邮箱:nbcczsb@nbcc.cn

  第三十条  我校设有国家奖学金、国家助学金、国家励志奖学金、优秀学生奖学金等激励政策;同时还设有大学新生“绿色通道”、国家助学贷款、勤工助学、临时困难补助、学费减免等资助政策;我校公共外语课语种为英语。

  第三十一条  本章程由我校招生办公室负责解释。若因疫情防控需要,须对有关安排进行适时调整的,另行通知。

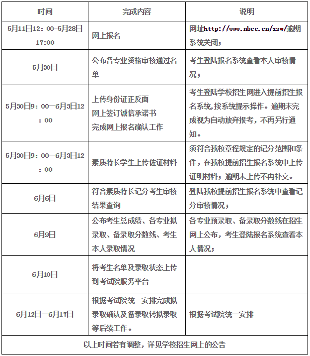
  附件:宁波城市职业技术学院2020年提前招生时间进程表

20.png

宁波城市职业技术学院2020年高职提前招生章程

2022-06-22 10:06:13

  第一章 总 则

  第一条  根据《浙江省中长期教育改革和发展规划纲要(2010-2020年)》、《浙江省高校招生委员会、浙江省教育厅关于做好高等职业教育招生综合改革工作的通知》、《浙江省高职提前招生试点管理暂行办法》等文件精神,结合当前新型冠状病毒感染的肺炎疫情防控相关工作要求,经学校疫情防控工作领导小组商议决定,特制订本章程。

  第二章 学校概况

  第二条  宁波城市职业技术学院是2003年3月经浙江省人民政府批准设置的全日制公办高职院校。

  第三条  学校经批准具有高等职业技术学历教育招生资格,学生在学校修完规定的学业后,颁发专科(高职)学历证书。

  第四条  学校拥有两个校区,本部校区地处宁波鄞州高教园区,奉化校区位于宁波奉化区。下设8个二级学院及思想政治理论课教学部/基础课教学部,共有30个高职专科招生专业。现有教职工550余人,全日制高职本专科学生近万人。

  第五条  学校坚持以培养高素质技术技能应用型人才为目标,以服务地方经济社会发展为己任,全面深化改革,提高教育质量,增强综合实力,提升核心竞争力和社会影响力,实现了教育教学质量和整体办学实力的持续提升。学校注重国际化办学特色,积极开拓与美国、澳大利亚、加拿大、法国、英国等国家和地区合作办学,为学生创造更多到国外接受教育的机会,同时积极与泰国、波兰等东南亚、中东欧国家学校合作,服务国家“一带一路”战略。近来年,学校获浙江省文明单位、浙江省平安校园、全国职业院校魅力校园、全国首批职业院校数字校园建设实验校、中国会展业优秀院校、教育部全国高校校园文化建设优秀成果奖、教育部产学研合作优秀案例、国家职业教育与产业协同创新试验区示范项目单位、全国高职院校创新创业前50强示范校、教育部现代学徒制试点学校、省课堂教学创新校、省示范性职教集团、省示范教师发展中心校等20余个国家及省级荣誉。在武书连2019年中国高职高专排行榜中我院在“中国一流高等职业学院”排名中排第5名,学校国际化总体水平在全省高职院校中排位一直名列前茅。

  第三章  招生计划

  第六条  2020年提前招生拟招生计划230名。招生专业、面向对象、计划数、学制及学费等情况如下:

24.png

  注:

  1、学费最终以省物价部门公布文件为准,其中汽车检测与维修技术专业为教育部中德诺浩高技能汽车人才培养助推计划,特色培养部分费用2425元/年由企业另收。

  2、酒店管理专业与浙江开元酒店管理股份有限公司联合培养。

  第四章 考生报名

  第七条  凡符合以下条件者均可报名:

  1、已取得2020年浙江省普通高考招生报名资格;

  2、参加过10门科目的学考并具有各科学考成绩;

  3、所有学考科目等级在D等及以上;

  4、在校期间无任何违纪处分记录。

  第八条  凡符合报考条件的考生,在2020年5月11日12:00—5月28日17:00期间,通过网上报名的方式提出申请。

  考生可登陆我校招生网(http://www.nbcc.cn/zsw/),根据网上提示办理报名相关手续,每位考生填报1个专业志愿。凡不符合报考要求的,视为无效报考,不再另行通知补报。今年因疫情等原因免收招生考试费。

  第九条 报名资格审核结果查询及确认。考生请于5月30日9:00-6月3日12:00前登陆我校招生网提前招生报名系统查看资格审查结果并进行高职提前招生报名网络确认。考生需在我校报名系统中上传本人身份证正反面,并根据系统提示签订《考生诚信承诺书》,确认报考信息,逾期未确认或未上传身份证材料,视为放弃资格,不再参加我校高职提前招生综合分数评价。

  第五章 成绩构成

  第十条  考生总分为200分,成绩组成及计算方式如下:

  普高招生考生总分由10门学考折算成绩(140分,占70%)、指定科目学考成绩(40分,占20%)、素质特长记分(20分,占10%)构成。总分计算公式=学考折算成绩之和*1.4+指定科目学考成绩分值+素质特长记分。

  第十一条  普高招生考生学业水平考试成绩折算标准如下:

23.png

  第十二条  普高招生考生各专业指定核心学考科目赋分标准为:A为40分,B为30分,C为20分,D为10分,普高各专业指定核心学考科目名称如下:

22.png

  第十三条 素质特长记分赋分项目及标准。我校鼓励具有特长并在各类比赛中表现突出或符合我院规定政策的考生报考,在高中阶段,凡符合下列条件之一,可赋予一定的素质特长分,考生必须认真核对以下所列项目及证书的颁发部门,明显不符合要求的,不再上传,具体如下:

21.png

  注:有素质特长且符合我校招生章程规定记分的考生,须在2020年5月30日9:00-6月3日12:00期间登陆学校招生网提前招生系统上传素质特长证明材料。因照片或图章不清晰无法准确辨认的,视为无效,后果由考生自行负责。未在规定时间内申请,逾期不再受理。

  素质特长序列中同类记分项目按最高记分额度为准,不可以累计。素质特长类记分最高20分,不符合素质特长记分条件的不计分。

  查验通过后在学校招生网上公示。开学后凡有素质特长记分的录取考生统一查验原件,若存在与原件不符,伪造或提供虚假材料者,将根据国家有关规定,取消录取资格。

  第六章 录取原则

  第十四条  以专业为单位录取,根据总分高低,按照招生计划1:1比例确定拟录取考生的名单,按各专业招生计划的1:5的比例确定备录考生(含顺序号)的名单。

  若遇总分相同,普高招生考生按具有素质特长记分的考生优先录取和排序;若仍相同,则按指定的核心学考科目等级高低优先录取和排序;若仍相同则依次按语文、数学、英语三门学考科目的等级高低顺序和优先等级排序;若仍相同则视高中阶段具备选修课程学分高低择优录取。

  第十五条  若报名人数少于招生计划数,则按照该专业报考人数的85%(四舍五入原则)执行高职提前招生计划数。

  第十六条  学校严格遵守教育部和省招生主管部门的有关招生录取工作政策和规定,实施“阳光工程”,严格执行招生工作“六不准”、“十严禁”,坚持德智体美全面考核、综合评价,公平、公正、择优录取的原则。

  第十七条  录取新生的男女生比例不限。

  第十八条  考生根据教育考试院规定时间内登陆服务平台查询本人录取情况,凡显示拟录取的考生可选择我院作为录取院校,备录考生根据录取进程,待转为拟录取后再登陆服务平台选择。未在规定时间内登陆服务平台选定录取学校的考生视为自动放弃该批次所有拟录取资格。

  第十九条  我校根据考生选择结果确定录取名单。当计划已足额完成,或虽未完成但已无备录考生时,该专业录取工作结束,我校按规定办理录取手续。

  第二十条  凡被我校提前招生录取的学生,入学后不允许转校、转专业。若确因身体或其它特殊原因不能在原专业继续学习的,按我校《学生手册》相关规定申请。

  第七章 体检

  第二十一条  体检标准:参照《普通高等学院招生体检工作指导意见》,在当地具有高考体检资格的医院自行体检或参加中学统一组织的高考体检,因身体原因不符合专业报考相关条件的考生请慎重报名。

  第二十二条  学生入学后学校进行复检,参照《普通高等学院招生体检工作指导意见》,复检不合格的学生可作退学处理。

  第八章 违规处理与监督

  第二十三条  提前招生工作的全过程由学校纪检监察部门参与、实施监督、并主动接受省教育考试院和社会各界的监督。

  第二十四条 考生有下列情形之一的,如实记入考生考试诚信档案。下列行为在报名阶段发现的,取消报考资格;在入学前发现的,取消入学资格;入学后发现的,取消录取资格或者学籍;毕业后发现的,由教育行政部门宣布学历、学位证书无效,责令收回或者予以没收;涉嫌犯罪的,依法移送司法机关处理:

  1、提供虚假姓名、年龄、民族、户籍等个人信息,伪造、非法获得证件、成绩证明、荣誉证书等,骗取报名资格、享受优惠政策的;

  2、在综合素质评价、相关申请材料中提供虚假材料、影响录取结果的;

  3、冒名顶替入学,由他人替考入学或者取得优惠资格的;

  4、其他严重违反高校招生规定的弄虚作假行为。

  违反国家教育考试规定、情节严重受到停考处罚,在处罚结束后继续报名参加国家教育考试的,由学校决定是否予以录取。

  第二十五条  其它违规行为的处理遵照教育部有关规定执行。

  第九章 其他

  第二十六条  咨询电话:0574—88122233  88122255

  第二十七条  监督电话:0574—87415810

  第二十八条  招生网网址:http:// www.nbcc.cn/zsw

  第二十九条    招生指定邮箱:nbcczsb@nbcc.cn

  第三十条  我校设有国家奖学金、国家助学金、国家励志奖学金、优秀学生奖学金等激励政策;同时还设有大学新生“绿色通道”、国家助学贷款、勤工助学、临时困难补助、学费减免等资助政策;我校公共外语课语种为英语。

  第三十一条  本章程由我校招生办公室负责解释。若因疫情防控需要,须对有关安排进行适时调整的,另行通知。

  附件:宁波城市职业技术学院2020年提前招生时间进程表

20.png